骨髓间充质干细胞来源的外泌体通过上调MiR-21-5p促进缺血性卒中小鼠血管新生
- 21 5 月, 2025
- 4:54 下午
骨髓间充质干细胞BMSCs的分离与培养
骨髓间充质干细胞(BMSC)的特征
(A)P3 BMSC 呈均匀的梭形群体。比例尺 = 200 μm。(B)茜素红 S 染色显示 BMSC 的成骨分化。比例尺 = 50 μm。(C)油红 O 染色显示 BMSC 的脂肪形成分化。比例尺 = 50 μm。(D)流式细胞术分析细胞表面标志表明,BMSC 除表达 CD34 和 CD45 外,还表达 CD29 和 CD90。
骨髓间充质干细胞外泌体(BMSC-Exos)分离、纯化和鉴定
骨髓间充质干细胞外泌体(BMSC-Exos )的鉴定
通过 TEM 观察到纯化的 BMSC-Exos 的杯状形态(箭头所示)。比例尺 = 500 nm。(B)通过 NTA 分析 BMSC-Exos 的粒度分布和浓度。(C)外泌体膜标志物 CD9、CD63 和 TSG101 的蛋白质印迹。
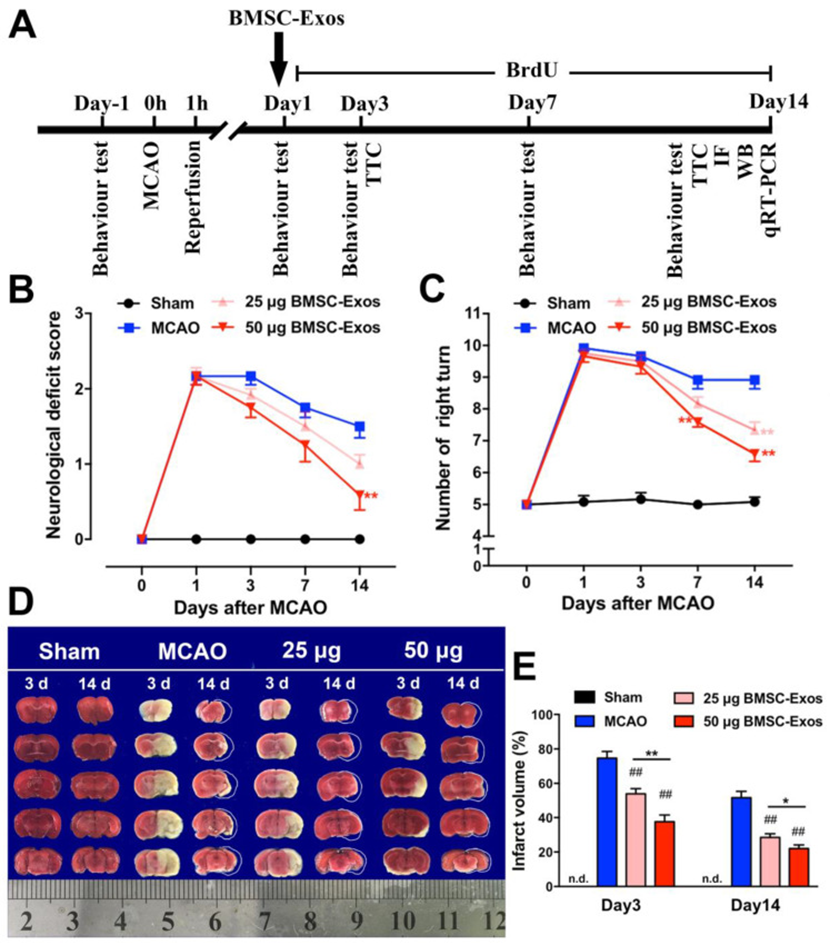
小鼠局灶性脑缺血模型
BMSC-Exos改善小鼠缺血性脑损伤
为了确定 BMSC-Exos 是否能改善神经功能恢复,在小鼠 MCAO 前和 MCAO 后 1、3、7 和 14 天进行神经功能缺损评分和角落测试(图A)。结果表明,BMSC-Exos 以剂量相关性方式降低神经功能缺损评分和右转次数(图B、C)。与 MCAO 组相比,BMSC-Exos 在缺血三天后显着减少了梗死体积。缺血后 14 天,除假手术组外,所有组小鼠均观察到缺血半球明显萎缩。与 MCAO 组相比,BMSC-Exos 组脑萎缩明显减少。此外,与 25 μg BMSC-Exos 组相比,50 μg BMSC-Exos 组在第 3 天和第 14 天的梗死体积均显著减少(图 D、E)。
骨髓间充质干细胞外泌体(BMSC-Exos )给药改善了 MCAO 小鼠的行为结果并减少了梗塞体积
示意图表示体内实验的时间表。(B)神经功能缺损评分。(C)角检验。n = 12/组。**与 MCAO 相比,p < 0.01。( D)MCAO 后 3 天和 14 天小鼠冠状脑切片的代表性 TTC 染色图像。白色外接线表示根据对侧脑大小计算的缺血脑萎缩前大小。(E)梗塞体积的量化。底部的标尺表示以厘米为单位的大小。
BMSC-Exos促进缺血边界区的血管生成
MCAO后第14天,通过BrdU/vWF免疫荧光染色评估增生微血管密度。与假手术组相比,MCAO组和BMSC-Exos组的BrdU + /vWF +细胞数量显著增加。此外,BMSC-Exos组的微血管密度显著高于MCAO组( A、B)。
骨髓间充质干细胞外泌体(BMSC-Exos )促进缺血边界区的血管生成
梗死边界区的代表性免疫荧光图像,染色为 vWF(绿色)、BrdU(红色)和 DAPI(蓝色)。比例尺 = 200 μm。(B )vWF + /BrdU + /DAPI +微血管内皮细胞的定量。
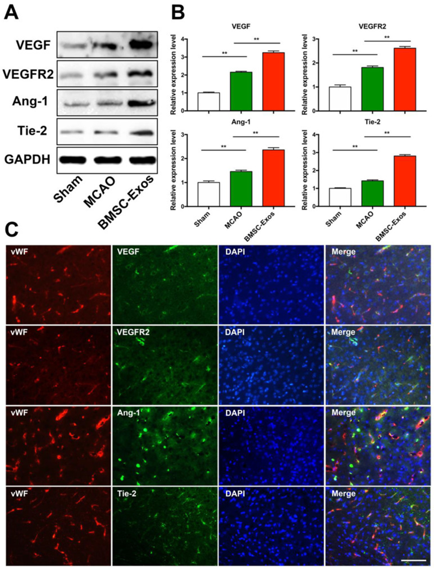
BMSC-Exos 增加小鼠 MCAO 后 VEGF/VEGFR2 和 Ang-1/Tie-2 蛋白的表达
为了验证BMSC-Exos是否通过上调VEGF、VEGFR2、Ang-1和Tie2的表达来促进血管生成,通过Western blot检测了这些蛋白的表达水平。与假手术组相比,MCAO组和BMSC-Exos组的VEGF、VEGFR2、Ang-1和Tie-2表达水平升高。此外,与MCAO组相比,BMSC-Exos组的这些蛋白表达水平升高(A、B)。同时,双标免疫荧光显示VEGF、VEGFR2、Ang-1和Tie-2与缺血边界区的脑内皮细胞共定位(5 C)。
骨髓间充质干细胞外泌体(BMSC-Exos )增加了小鼠 MCAO 后 VEGF/VEGFR2 和 Ang-1/Tie-2 蛋白的表达
(A、B)代表性蛋白质印迹分析和蛋白质印迹带密度定量。n = 3/组。** p < 0.01。(C)梗死边界区的代表性免疫荧光图像,染色为 vWF(红色)、VEGF/VEGFR2/Ang-1/Tie-2(绿色)和 DAPI(蓝色)。
BMSC-Exos 增加小鼠 MCAO 后 miR-21-5p 的表达
为了研究卒中后特定miR表达水平的变化,我们采用qRT-PCR检测了MCAO后第14天缺血边界区中let-7i-5p、miR-21-5p、miR-22-3p和miR-486等几个候选miR的表达。与MCAO组相比,BMSC-Exos组中这些miR的表达水平升高。其中,miR-21-5p的表达水平升高了约22倍。
通过 qRT-PCR 确定缺血脑中 miR 的表达水平
通过细胞实验,BMSC-Exos通过转移miR-21-5p促进HUVECs血管生成,并增强HUVEC中的VEGF和VEGFR2表达
通过 qRT-PCR 测定体外 miR 的表达
(A)用 BMSC-Exos 处理的 HUVEC 中 let-7i-5p、miR-21-5p、miR-22-3p 和 miR-486 的表达水平。(B)miR-21-5p 抑制剂转染后 BMSC 中 miR-21-5p 的表达水平。(C)来自 miR-21-5p 抑制剂转染的 BMSC 的 Exos 中 miR-21-5p 的表达水平。(D)用来自 miR-21-5p 抑制剂转染的 BMSC 的 Exos 处理的 HUVEC 中 miR-21-5p 的表达水平。
